- 公司地址:浙江省乐清市柳市镇新光工业区
- 联系电话:4000-577-666
- 公司邮箱:jisencn@
- 官方网址:www.
发布时间:2021年12月20日
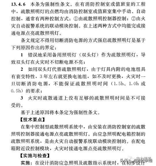
升级为国家标准的《民用建筑电气设计标准》GB 51348-2019于8月1日起正式实施。
其中第13.4.6条对应急疏散照明的控制方式提出了明确的规定:
疏散照明应在消防控制室集中手动、自动控制。不得利用切断消防电源的方式直接强启疏散照明灯。(强制性条款)
一直以来,在实际工程中应急疏散照明很多都是通过切电的方式直接点亮,尤其是双头应急灯,甚至与“切非消防电源”混为一谈,本规定出台后彻底否决了这样的控制方式。
另外对于什么建筑的消火栓处需要设置消火栓按钮也作出了具体的规定:
即设置消防控制室的相关建筑消火栓旁应设置消火栓按钮,换言之,按规范无需设置火灾自动报警系统的建筑也就无需设置消火栓按钮。
在此需要说明的是,本规范适用范围为民用建筑,至于工业建筑(厂房、仓库)并不在该规范之内。
